Von der Kontrolle bis zum Nachweis – alles im Blick
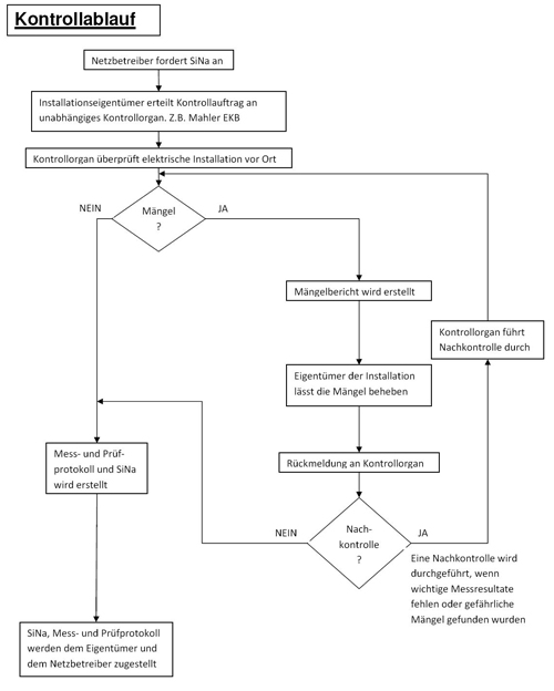
Netzbetreiber fordert Sicherheitsnachweis an
01
02
Installationseigentümer erteilt Kontrollauftrag
03
Kontrollorgan überprüft Installation vor Ort
Das Kontrollorgan führt eine umfassende Prüfung der elektrischen Anlage durch.
04
Mängel erkennen
05
Nachkontrolle durchführen
06
Sicherheitsnachweis abschliessen
Abschliessend wird der Sicherheitsnachweis an Eigentümer und Netzbetreiber übergeben.
Ablauf der Sicherheitsprüfung
Nachkontrolle durch Kontrollorgan
01
02
Erstellung des Mängelberichts
03
Ausstellung von Sicherheitsnachweis und Protokollen
Sicherheitsnachweis (SiNa), Mess- und Prüfprotokoll werden erstellt und dem Eigentümer und dem Netzbetreiber zugestellt
04
Rückmeldung an Kontrollorgan
05
Behebung der Mängel durch Eigentümer
06
Abschliessende Nachkontrolle
Kontrollorgan führt Nachkontrolle durch
Gesetzliche Grundlagen
Die Grundlagen für die Verordnungen und Normen der elektrischen Installationen sind zuallererst das Elektrizitätsgesetz (EleG) vom 1. Februar 1903. Die letzten Erlasse erfolgten am 17. Juni 2005. Der komplette Gesetzestext kann bei Bundesbehörden bezogen werden.
Die Niederspannungs-Installationsverordnung (NIV) vom 1. Januar 2002 regeln die Rechte und Pflichten des Eigentümers, des Netzbetreibers und des Erstellers einer elektrischen Installation.
Die minimal geforderten Normen in einer Elektrischen Installation sind in den NIN geregelt. Diese sind beim Verband der Elektrobranchen (Electrosuisse) erhältlich.



